Medical App - Zika Track

Project Single Image
Project Single Image
Project Single Image
No items found.

ZikaTrack App

Empowering communities through accessible health information and data contribution

Project Overview

Duration: 3 Months
Role: UX/UI Designer & Researcher
Type:  Health Tech
Tools: Figma, Survey Tools, User Testing

The Challenge

During Zika virus outbreaks, individuals struggle to access accurate, real-time information and lack platforms to contribute to community health surveillance efforts. Existing health apps don't provide specialized Zika prevention guidance or community-driven monitoring features.

The Solution

ZikaTrack is a comprehensive mobile app that provides real-time Zika virus information, prevention guidance, and unique photo analysis features that enable users to contribute to mosquito surveillance efforts.

Research & Discovery
Understanding the Problem

"If I had an hour to solve a problem, I'd spend 55 minutes thinking about the problem and 5 minutes thinking about solutions." - Einstein

Problem Statement
How might we develop a mobile application that effectively addresses the challenges individuals face in accessing accurate and up-to-date information, implementing preventive measures, and staying informed about zika virus  thereby mitigating the spread of the virus and promoting public health?

Six Thinking Hats Mind Map

Medical Research Findings:

  1. Zika virus transmitted primarily through Aedes mosquitoes
  2. 80% of infected individuals are asymptomatic
  3. Severe complications include microcephaly in infants
  4. Prevention relies heavily on mosquito control and public awareness
Competitive Analysis

Analyzed three categories of apps:

  1. Funliday (Travel App): Map features, information sharing
  2. MD+CALC (Medical App): Clinical calculations, medical data
  3. Pregnancy Tracker Apps: Health monitoring, educational content

Gap Identified: No existing app combined real-time Zika tracking with community-driven photo analysis for mosquito surveillance.

Competitive Analysis
Quantitative Research Insights

Survey Results (n=10):

  1. 40% seek Zika information weekly
  2. 80% consider real-time updates very important
  3. 80% rely on internet/websites as primary information source
  4. 80% expressed neutral satisfaction with current sources
  5. 95% wanted articles and regular notifications
  6. 97% willing to share anonymous location/health data
Survey Results Infographics
User Research
Empathy Mapping

Key User Concerns:

  1. Says: "I need trustworthy information sources" / "I live in a Zika-prevalent area"
  2. Thinks: Worried about health impacts, especially pregnant women
  3. Does: Searches online, consults medical experts, uses protective measures
  4. Feels: Concerned, anxious, overwhelmed by information overload
Empathy Map
Pain Points Identified
  1. Language/Cultural Barriers: Difficulty understanding prevention information
  2. Lack of Personalization: Generic content not addressing specific situations
  3. Communication Gaps: No reliable channels for questions and concerns
Primary Persona: Alison Hargreeves
Design Process
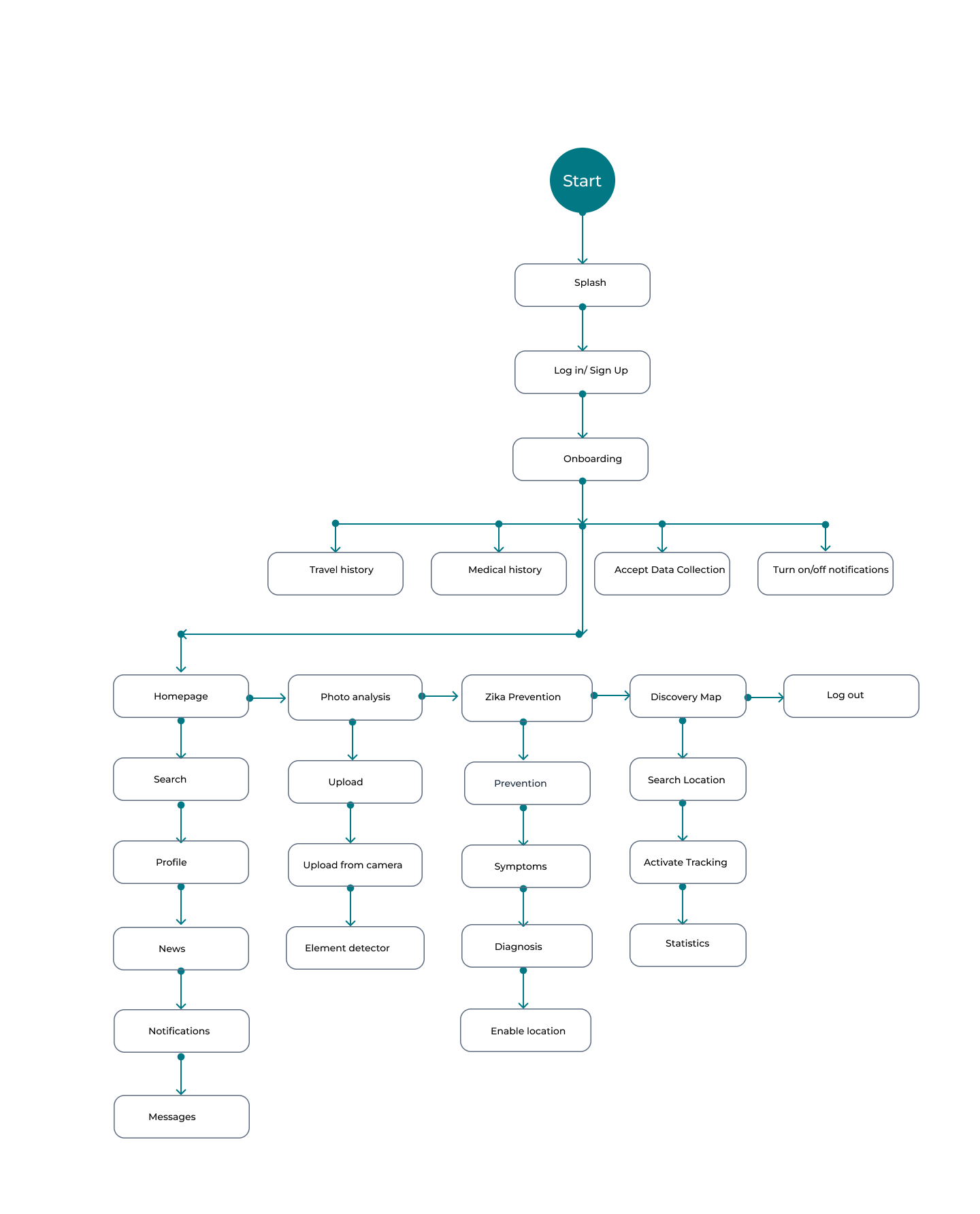
Information Architecture & User Flow

Created comprehensive user journey mapping from onboarding through key features:

  1. Onboarding with privacy controls
  2. Information browsing and categorization
  3. Photo analysis workflow
  4. Community interaction features
Unique Features Developed
  1. Photo Analysis: Users upload images of potential mosquito breeding sites
  2. Real-time Statistics: Live outbreak data and reports
  3. Interactive Community: User-to-user communication and experience sharing
  4. Prevention Techniques: Comprehensive mosquito control guidance
Design Solutions
Low-Fidelity to High-Fidelity Evolution

Key Design Iterations:

  1. Homepage Redesign: Changed from photo carousel to clear action button after usability testing
  2. Color System Update: Removed red from categories to avoid confusion with alerts
  3. Onboarding Enhancement: Added skip buttons for sensitive data collection
Visual Design System

Typography Hierarchy: 6-level system (48px to 16px)Color Strategy: Calming blues and greens to reduce health anxietyAccessibility: WCAG compliance for users with disabilities

Key Screens
  1. Onboarding: Optional notifications and location permissions
  2. Home Dashboard: Quick access to prevention, analysis, and statistics
  3. Photo Analysis: Camera/gallery integration with AI-powered assessment
  4. Community Features: Messaging and information sharing
  5. Prevention Guide: Categorized safety measures and tips
Onboarding Screens

Home Page
Profile, Settings and Notiofication screens
Statistics Screens
Logo App
Testing & Validation
Usability Study Findings

Critical Discovery: Users initially hesitant about sharing medical data

Solution Implemented: Added comprehensive data usage explanation and consent process

Consent Screen
View the Interactive Prototype Demo in Figma
Key Changes Made:
  1. Added skip buttons throughout onboarding
  2. Improved photo analysis button visibility
  3. Enhanced data collection transparency
  4. Clarified research contribution value
User Feedback Integration

Users became more willing to share data when understanding its contribution to virus research and vaccine development efforts.

Impact & Results
Achieved Objectives
  1. Information Accessibility: Simplified complex medical information
  2. Community Engagement: Created platform for shared experiences
  3. Research Contribution: Enabled user-driven data collection
  4. Prevention Education: Comprehensive, actionable guidance
Technical Implementation
  1. Responsive Design: Mobile-first approach with web companion
  2. Real-time Data: Integration with health organization APIs
  3. Privacy-First: Anonymous data collection with user consent
  4. Accessibility: Screen reader compatibility and high contrast options
Challenges & Learnings
Key Challenges
  1. Privacy Concerns: Balancing data collection needs with user privacy
  2. Medical Accuracy: Ensuring all health information was clinically sound
  3. User Trust: Building confidence in health data sharing
Design Insights
  1. Trust Through Transparency: Users more likely to share data when purpose is clear
  2. Iterative Testing Critical: Early usability testing revealed major navigation issues
  3. Community Value: Users appreciated connecting with others facing similar concerns
  4. Education vs. Alarm: Balanced informative content without creating unnecessary anxiety
Roadmap Priorities
  1. Enhanced AI Analysis: Improved mosquito breeding site identification
  2. Healthcare Integration: Partnership with medical institutions
  3. Global Expansion: Multi-language support and regional customization
  4. Wearable Integration: Symptom tracking through health devices
Potential Impact
  1. Support public health surveillance efforts
  2. Reduce Zika transmission through community awareness
  3. Contribute to medical research through crowdsourced data
  4. Improve health literacy in affected communities
Client
LSDM
Services
Mobile App Design · Health Tech
Timeline
3 Months
Year
2023

Check other

Projects

Project Image
Project View Circle
Visual Storytelling Platform

A digital storytelling platform that captures and promotes diverse perceptions of Maltese beauty through community-driven photographic narratives.

Project Image
Project View Circle
Finance Responsive Website

UX/UI design and development project for a professional accounting and tax services firm in Greece.